|
濕電咨詢服務: 陶經理18332815001 張經理18633235200
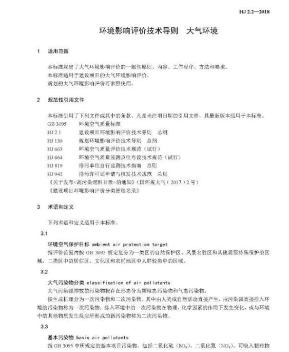
日前,生態環境部發布《環境影響評價技術導則大氣環境(HJ2.2-2018)》。12月1日實施。
來源:生態環境部
日前,生態環境部發布《環境影響評價技術導則 大氣環境(HJ2.2-2018)》。大氣導則主要修訂內容如下:
(1)拓展導則適用范圍,除適用于建設項目大氣環境影響評價外,適用范圍增加規劃項目大氣環境影響評價的實際需要。
(2)規范環境質量現狀濃度的獲取途徑和計算方法。參考國家*新環境空氣質量評價方法,以及我國環境監測數據及其他基礎數據的公開和共享規范,重新提出適用于大氣環境影響評價中環境質量現狀濃度獲取或環境空氣質量現狀監測方案、方法。
(3)對大氣環境影響評價所需的基礎數據進行標準化和規范化。同時結合環評基礎數據庫的建設成果,對大氣預測所采用的相關地形、地表及模型預測參數、模擬輸出精度、數據的有效性進行統一的標準化應用和使用規定;同時針對大氣環境影響預測所需的地面氣象數據、高空氣象數據以及地表參數等數據的獲取途徑、數據格式、數據精度進行更為具體和合理的規定。
(4)增加適合PM2.5、O3環境影響評價的相關內容。根據管理的需求,推薦適合PM2.5、O3環境影響評價的預測模型、評價方法等相關技術方法。
(5)對大氣環境影響評價模型和方法進行修訂。結合國家即將推行的《環境空氣質量模型遴選工作指南》及《環境空氣質量模型應用技術導則》等法規模型體系和規范性文件,對環評中的環境影響預測從模型的篩選、參數的獲取、計算方法和評價內容等方面進行更為細致、系統和規范的規定。
(6)對大氣環境影響評價方法進行修訂。參考先進國家*新的大氣環境影響評價技術方法,以及我國相關環境質量標準、技術導則規范的要求進行優化和調整。
(7)結合排污許可證制度的進一步推廣實施,規范大氣環境影響評價結果及結論,滿足排污許可證制度與環境影響評價制度有效銜接的管理需求。
(8)結合生態環境部對環評大數據管理和應用的需求,對環評報告中有關大氣環境影響評價部分的內容提出結構化和數字化的編制要求與規范,以優化環評報告的信息數字化采集和分析。
中華人民共和國生態環境部
公告
2018年第24號
為貫徹《中華人民共和國環境保護法》和《中華人民共和國環境影響評價法》,防治大氣污染,促進空氣質量改善,進一步規范建設項目大氣環境影響評價工作,現批準《環境影響評價技術導則 大氣環境》為國家環境保護標準,并予發布。
標準名稱、編號如下:
環境影響評價技術導則 大氣環境(HJ2.2-2018)。
該標準自2018年12月1日起實施,由中國環境出版社出版。標準內容可在生態環境部網站(www.mep.gov.cn)查詢。
自標準實施之日起,《環境影響評價技術導則 大氣環境》(HJ2.2-2008)廢止。
特此公告!
生態環境部
2018年7月30日





河北威美環保設備科技有限公司
→查看更多河北威美環保產品 濕式靜電除塵器 電除霧器 陽極管 濕電 濕電除塵器 陰極線 濕法脫硫除塵 濕式電除塵器 不銹鋼陽極管 半干法脫硫 玻璃鋼儲罐 玻璃鋼管道 脫硫塔噴淋層 側攪拌
→ 免費濕電咨詢服務:陶經理18332815001 張經理18633235200
→ 回首頁 
|