|
濕電咨詢服務: 陶經理18332815001 張經理18633235200
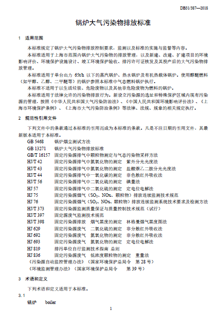
日前,上海市政府同意《鍋爐大氣污染物排放標準》(DB31/387-2018)為該市污染物排放地方標準,2018年6月7日實施。自標準實施之日起,在用鍋爐SO2排放限值執行20mg/m3,新建鍋爐SO2排放限值執行10mg/m3。該標準的適用范圍為單臺出力65t/h以下的蒸汽鍋爐、熱水鍋爐及有機熱載體鍋爐。
上海市環境保護局 上海市質量技術監督局文件








河北威美環保設備科技有限公司
→查看更多河北威美環保產品 濕式靜電除塵器 電除霧器 陽極管 濕電 濕電除塵器 陰極線 濕法脫硫除塵 濕式電除塵器 不銹鋼陽極管 半干法脫硫 玻璃鋼儲罐 玻璃鋼管道 脫硫塔噴淋層 側攪拌
→ 免費濕電咨詢服務:陶經理18332815001 張經理18633235200
→ 回首頁 
|