|
濕電咨詢服務: 陶經理18332815001 張經理18633235200
濕電除塵器工頻恒流源在運行過程中,維護保養非常重要,是濕電除塵器除塵效果的重要保障。下面就來聊一下工頻恒流源的運行注意事項:
1、恒流控制柜和高壓發生器均不允許開路運行。
2、及時清掃所有絕緣件上的積灰和恒流控制柜內部積灰,檢查接觸器開關、繼電器線圈、觸 頭的動作是否可靠,保持設備的清潔干燥。
3、對濕電除塵器殼體、高壓發生器外殼、高壓電纜外皮、電纜頭和各控制盤鐵構架、鋼網門等接地部分,經常進行檢查,確保無松動,無嚴重銹蝕。
4、每年測量一次,高壓發生器的接地電阻應≤2Ω。
5、每年一次進行變壓器油耐壓試驗,其擊穿電壓不應低于交流有效值40kV/2.5mm。
6、在北方低溫條件下運行的高壓發生器,冬天應檢查一次油面位置。方法是用探針插入注油口,接觸到油箱內的隔板后取出,看探針上有無油跡。如無油跡,則應加些油,使探針觸到油面即可,使用的變壓器油一般為滬產45號油。

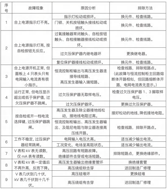
濕電除塵器工頻恒流源故障檢查:

河北威美環保設備科技有限公司
→查看更多河北威美環保產品 濕式靜電除塵器 電除霧器 陽極管 濕電 濕電除塵器 陰極線 濕法脫硫除塵 濕式電除塵器 不銹鋼陽極管 半干法脫硫 玻璃鋼儲罐 玻璃鋼管道 脫硫塔噴淋層 側攪拌
→ 免費濕電咨詢服務:陶經理18332815001 張經理18633235200
→ 回首頁 
|